您好,欢迎来到染化在线! 登录 免费注册 帮助中心
关注

加入QQ群:131192077

0757-23608899
当前位置 > 首页 > 解决方案 > 涤纶墙布防水阻燃二合一整理
涤纶墙布防水阻燃二合一整理
点击:8381 发表时间:2020-08-24
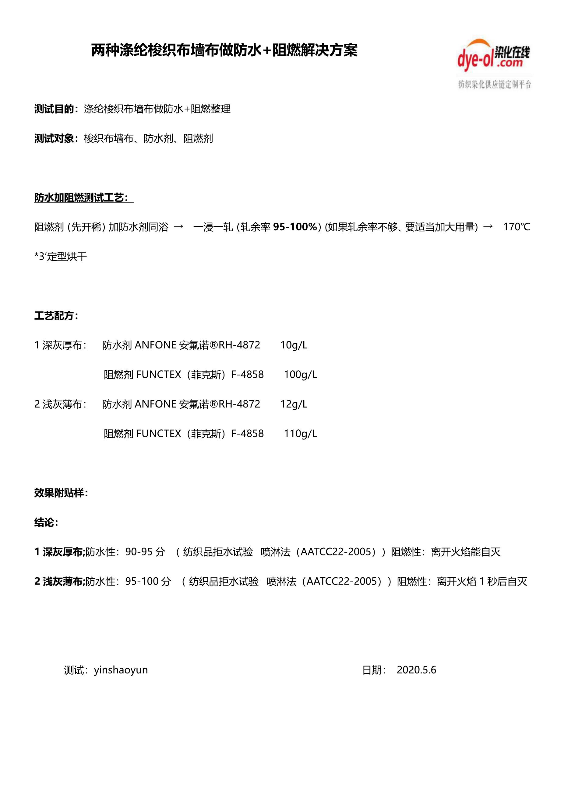
【导读】:案例编号:RH20200401 案例主题 涤纶墙布防水阻燃二合一整理 客户 ***纺织有限公司 测试面料 100%涤纶...
关健字:
案例编号:RH20200401
案例主题 涤纶墙布防水阻燃二合一整理
客户 ***纺织有限公司
测试面料 100%涤纶梭织色布
测试标准 AATCC22,BS5842
测试工艺 一浸一轧(带液率85-95%)→180℃×90秒
面料用途 墙布
测试结论

符合标准及客户要求,详见测试报告。

染化在线网版权与免责声明:

1.本着“开放、协作、分享”的互联网精神,我们欢迎各方自媒体、传统媒体与机构,转载、引用染化在线的原创内容,但必须注明来源自染化在线网,否则我们将依法追究侵权责任。

2.原则上,我们同意在注明出处的前提下,各方使用染化在线的原创素材(图片、视频等)。

3.染化在线网尊重各方知识产权,保护原创作者的合法权益。如发现本站文章存在版权问题,请联系微信rhzxzjf,我们将及时核查、处理。

服务流程 定制全程实时提醒