【印染头条】总投资12亿的纺织大厂惨遭破产拍卖!
关键字:染化在线 染化传媒 印染企业 拍卖点击:9372 发表时间:2018-03-23
【导读】:这条于今日(3月22日)开拍的拍卖公告显示,拍卖标的为: 福建翔升纺织有限公司坐落于永春县榜德工业园区的房屋建筑物及构筑物、机器设备、电子设备、车辆、土地使用权,房屋建筑...
这条于今日(3月22日)开拍的拍卖公告显示,拍卖标的为:
福建翔升纺织有限公司坐落于永春县榜德工业园区的房屋建筑物及构筑物、机器设备、电子设备、车辆、土地使用权,房屋建筑物共计13项,总建筑面积为53,867.57平方米,建筑物维护保养一般,可满足生产办公的需要;
福建翔运纺织有限公司坐落于永春县轻工基地南区轻纺园房屋建筑物及构筑物、机器设备、电子设备、车辆在建工程、土地使用权,房屋建筑物共计6项,总建筑面积为40102.54平方米,建筑物维护保养一般,可满足生产办公的需要。
起拍价将近2亿,在民营纺织企业里也算是一个大企业了,为何会沦落到破产拍卖的地步呢?
起底翔升、翔运:投资过亿,风云一时
福建翔升纺织有限公司系香港福华(国际)投资有限公司,厦门翔升达实业有限公司,施华霖,施明珠合资创建,座落在福建省永春县榜德工业区,公司于2004年6月注册,注册资本为2.61亿元港币,总投资7.83亿港币(人民币约6.32亿元)。该公司拥有现代先进生产线6条,2011年实现产值约8亿元人民币,利税约3000万元人民币。
公司从日本、比利时、瑞士、意大利等国家引进数百台国际先进的纺织设备,一跃成为福建省纺织行业拥有顶级织造设备的排头兵。公司投入1300多万元成立自己的研发实验室,相继从国内外知名检测仪器厂家购置了精密的实验用检测实验设备,并组建了企业技术中心团队。 2009年公司研发中心研发出在国内处于先进技术的“纯棉特细高密直贡缎”等高科技产品,填补了公司无研发产品的空白。2012年初公司已获得9项实用新型专利……
福建翔运纺织有限公司于2011年11月注册,注册资本为2亿元人民币,总投资12亿元人民币。公司采用先进成熟的新工艺,按照国际通用标准生产纯棉中高支、高仿真等品种的高档精梳纯棉、紧密纺、混纺纱,并在一定程度上和范围内适应不同产品的加工要求。
公司在建项目规模为环锭纺10万纱锭,气流纺2000头,主要产品为精梳纯棉中高支纱、高仿真纱等,预计年产量12000吨,纯棉气流纺纱4000吨,产值为6亿人民币。
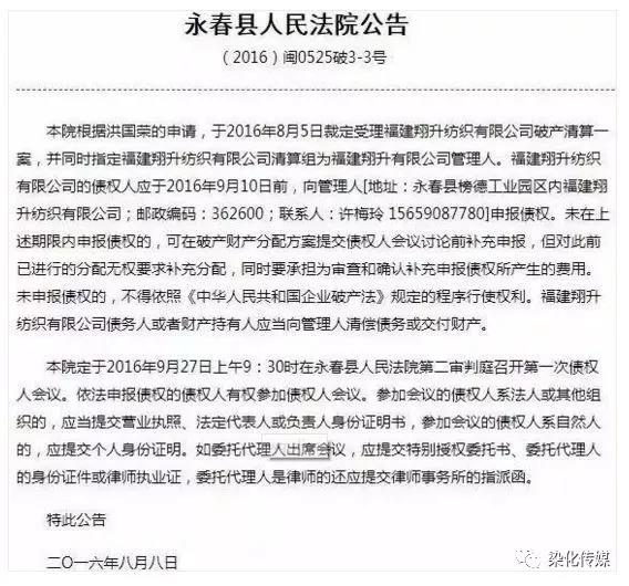
据公开资料显示,翔升纺织和翔运纺织的法定代表人均为施养市。翔运纺织注册的时间正好是在翔升纺织实现超高利润的那一年,或许是公司高层扩大规模,获取更多利益而为。然而,好景不长,据永春县人民法院发出的公告显示,该纺企已于2016年破产。
2017年以来,纺企破产的消息不绝于耳
一、2017年4月,知名品牌企业北天鹅羽绒公司及北天鹅置业公司正式宣告破产。据公开资料显示,该公司是一家拥有20余年的羽绒制品研发、制造能力的品牌型企业,下辖四大生产基地、近十家子公司。而杭州北天鹅置业有限公司于2009年注册成立,主要经营置业是杭州房地产中介公司黄页行业内知名企业。
二、2017年7月,湖北清河纺织股份有限公司破产资产公开拍卖,包含自动络筒机、清梳联、捻线机、气流纺纱机、粗纱机、细纱机、梳棉机等设备(其中部分属进口设备),总数量大约670台左右。
三、2017年8月,安徽铜陵天洋纺织厂遭拍卖,该纺织厂隶属铜陵天洋实业有限公司,旗下有天洋投资、天洋地产等多个项目资产。法院强制冻结、查封被执行人浙江天洋控股集团房地产开发有限公司14241400.73元及利息的存款。
失败非竞争激烈所至,或因盲目扩张,欲望过多
除已经破产的民营500强龙达集团、红剑集团和上述企业外,已经倒闭的企业还有很多。这些曾经风光的企业,为何会在短短几年内相继破产呢?
虽然化纤纺织这几年的环境有所变化,竞争非常激烈,日子越来越不好过,但是那些积累多年,有着丰富经验和基础的企业还是能够生存下去,并且发展得还不错。
但是很多纺企老板的欲望太多,总希望有赚不完的钱,一家公司稍有起色后便立马使用自有资金或贷款投资建立第二家、第三家或者涉足房地产等其他产业,企图通过多元化经营来增强竞争力。这样做有很大的风险,稍有不慎即要面临资金链压力,如果撑不住,就会很快陷入破产的境地。
2018点对于化纤纺织企业来说仍然是紧张的一年,政策、市场等方面有很多不确定因素,因此,最关键的不是扩张,而是生存下来。上述倒闭的企业均可作为前车之鉴,在越来越多的诱惑与挑战面前,建议这些老板一定要认清现况,脚踏实地,科学管理,一步一步积攒实力,而后再有序扩张。慢一点没关系,笑到最后才是真正的赢家!

来源:中国纱线网
染化传媒综合整理编辑 出品










合作推广请添加下面微信:
染化在线网版权与免责声明:
1.本着“开放、协作、分享”的互联网精神,我们欢迎各方自媒体、传统媒体与机构,转载、引用染化在线的原创内容,但必须注明来源自染化在线网,否则我们将依法追究侵权责任。
2.原则上,我们同意在注明出处的前提下,各方使用染化在线的原创素材(图片、视频等)。
3.染化在线网尊重各方知识产权,保护原创作者的合法权益。如发现本站文章存在版权问题,请联系微信rhzxzjf,我们将及时核查、处理。