您好,欢迎来到染化在线! 登录 免费注册 帮助中心
关注

加入QQ群:131192077

0757-23608899
当前位置 > 首页 > 染化传媒 > 【印染头条】苏浙粤(印染企业、织造工厂、服装批发市场)春节放假通知单出炉!
【印染头条】苏浙粤(印染企业、织造工厂、服装批发市场)春节放假通知单出炉!
关键字:染化在线 染化传媒 染化学堂 纺织印染市场 放假点击:33341 发表时间:2019-01-08
【导读】:昨日,江浙这边一家染厂发布了春节的放假通知! 之前也已经发布了相关的印染厂放假时间! 江浙的织造市场也已经出台了部分的春节放假通知单! 除了印染厂和织造厂,...

昨日,江浙这边一家染厂发布了春节的放假通知!



之前也已经发布了相关的印染厂放假时间!



江浙的织造市场也已经出台了部分的春节放假通知单!



        除了印染厂和织造厂,相信大家此时一定都很关注服装市场的放假时间吧!广州各大服装批发市场已经发布了相关的放假通知!


//
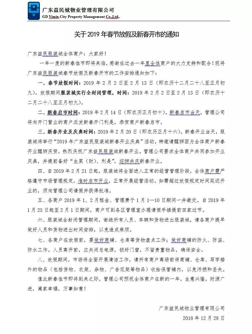
广东益民服装城
//


     广东益民服装城春节放假时间为2019年2月2日至2月12日(即农历十二月二十八至正月初九),放假期间服装城实行全封闭管理。


//
金马服装交易城
//


       金马服装交易城将于1月15日(农历腊月初十)下午17:00封场,2019年2月17日(农历正月十三)开场。


//
中大布场
//


中大布场将于1月27日(农历十二月廿二日)下午18:00闭场,2019年2月18日(农历正月十四)上午9:00开场。


//
新中国大厦
//


       新中国大厦将于2019年1月29日(农历腊月廿四)闭场,2019年2月15日(农历正月十一)启市。


//
广州国际轻纺城
//


广州国际轻纺城将于2019年1月28日(年廿三)下午18:00封场,2019年2月14(正月初十)上午09:00启市


//
十三行红遍天服装交易中心
//


十三行红遍天服装交易中心将于2019年1月31日(农历十二月廿六)闭场,2019年2月15日(农历正月十一日)开场。

2018年,纺织人

迈过了365个昼夜

走过了365个台阶

做过了365个梦

付出了365滴辛劳


 2019,我们继续努力

明年开春接着干!


来源:万商坯布网

染化传媒综合整理编辑 出品


合作推广请添加下面微信:

染化在线网版权与免责声明:

1.本着“开放、协作、分享”的互联网精神,我们欢迎各方自媒体、传统媒体与机构,转载、引用染化在线的原创内容,但必须注明来源自染化在线网,否则我们将依法追究侵权责任。

2.原则上,我们同意在注明出处的前提下,各方使用染化在线的原创素材(图片、视频等)。

3.染化在线网尊重各方知识产权,保护原创作者的合法权益。如发现本站文章存在版权问题,请联系微信rhzxzjf,我们将及时核查、处理。

您要定制哪种产品?

相关搜索
服务流程 定制全程实时提醒