日前,为贯彻落实 《国务院办公厅关于开展消费品工业“三品”专项行动营造良好市场环境的若干意见》(国办发〔2016〕40号)精神,推动企业加快实施“三品战略”,倡导以市场需求为导向的产品创新与创意设计,发挥创新产品的示范引领作用,提高创新产品的品质满意度和品牌信任度,中国纺织工业联合会受工业和信息化部消费品工业司委托, 开展了培育和推广2020年度十大类纺织创新产品工作。中国纺织工业联合会生产力促进部对申报企业及产品进行了资格和形式审查、消费者投票和专家评定,决定: 授予艺之卉时尚集团(深圳)有限公司——“百子图”刺绣云肩连衣裙等十大品类共115件产品“2020年度十大类纺织创新产品”称号。
关于授予2020年度十大类纺织创新产品荣誉称号的决定
为贯彻落实《国务院办公厅关于开展消费品工业“三品”专项行动营造良好市场环境的若干意见》(国办发〔2016〕40号)精神,推动企业加快实施“三品战略”,倡导以市场需求为导向的产品创新与创意设计,发挥创新产品的示范引领作用,提高创新产品的品质满意度和品牌信任度,受工业和信息化部消费品工业司委托,中国纺织工业联合会开展了培育和推广2020年度十大类纺织创新产品工作。中国纺织工业联合会生产力促进部对申报企业及产品进行了资格和形式审查、消费者投票和专家评定,决定:
授予艺之卉时尚集团(深圳)有限公司——“百子图”刺绣云肩连衣裙等十大品类共115件产品“2020年度十大类纺织创新产品”称号。
附件:培育和推广2020年度十大类纺织创新产品获选产品及单位名单
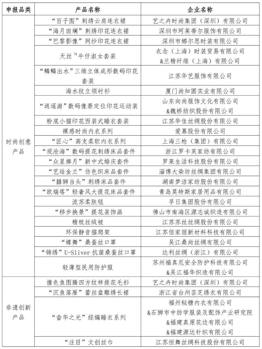
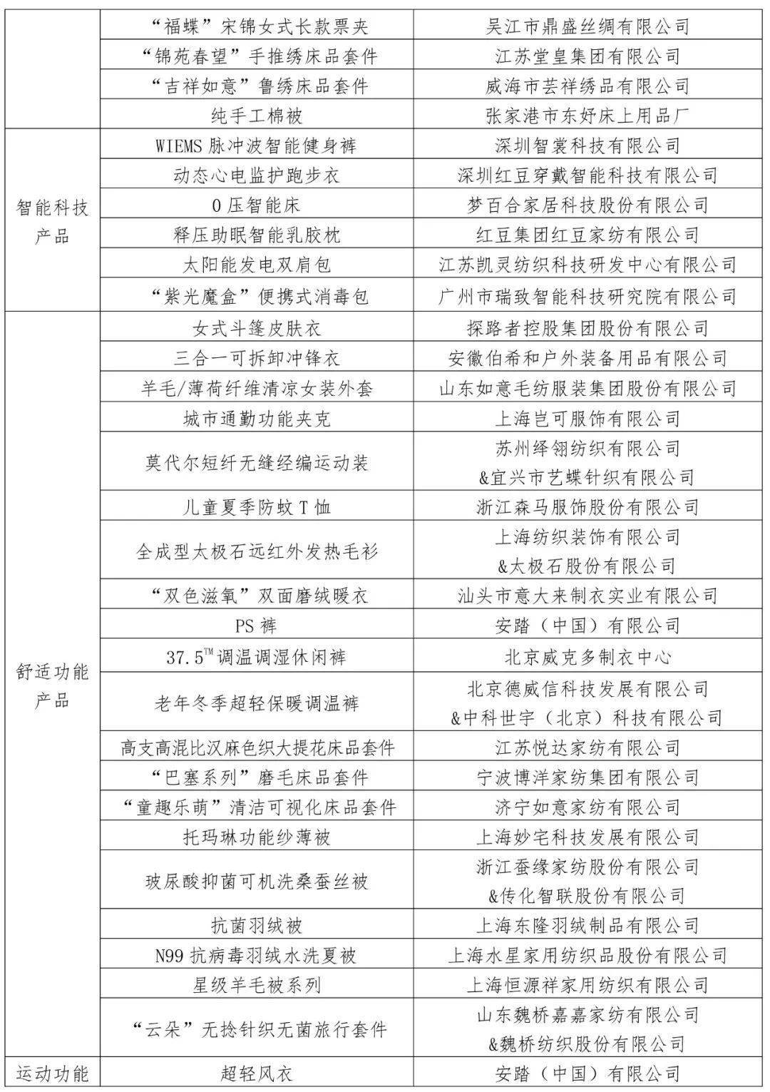
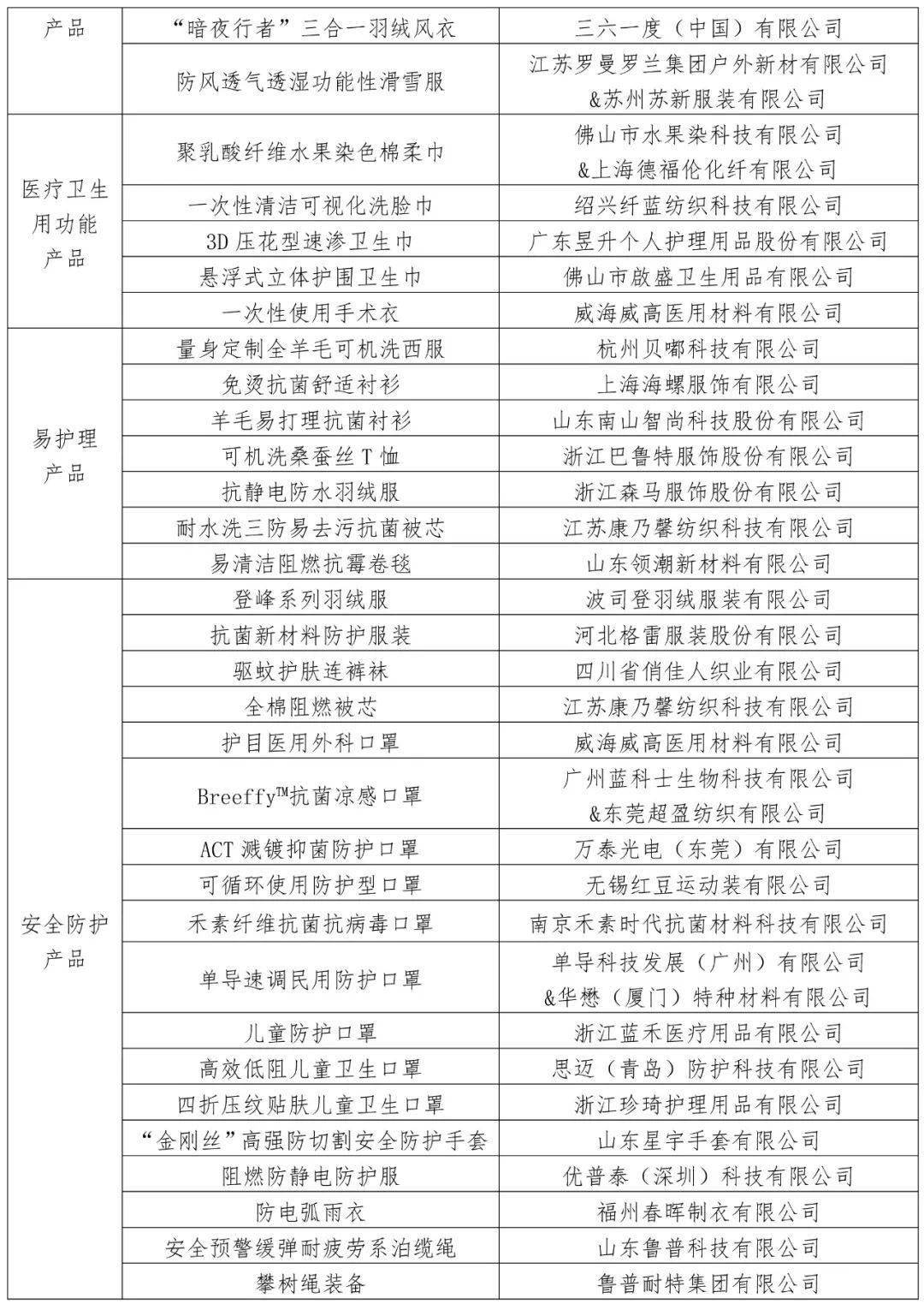
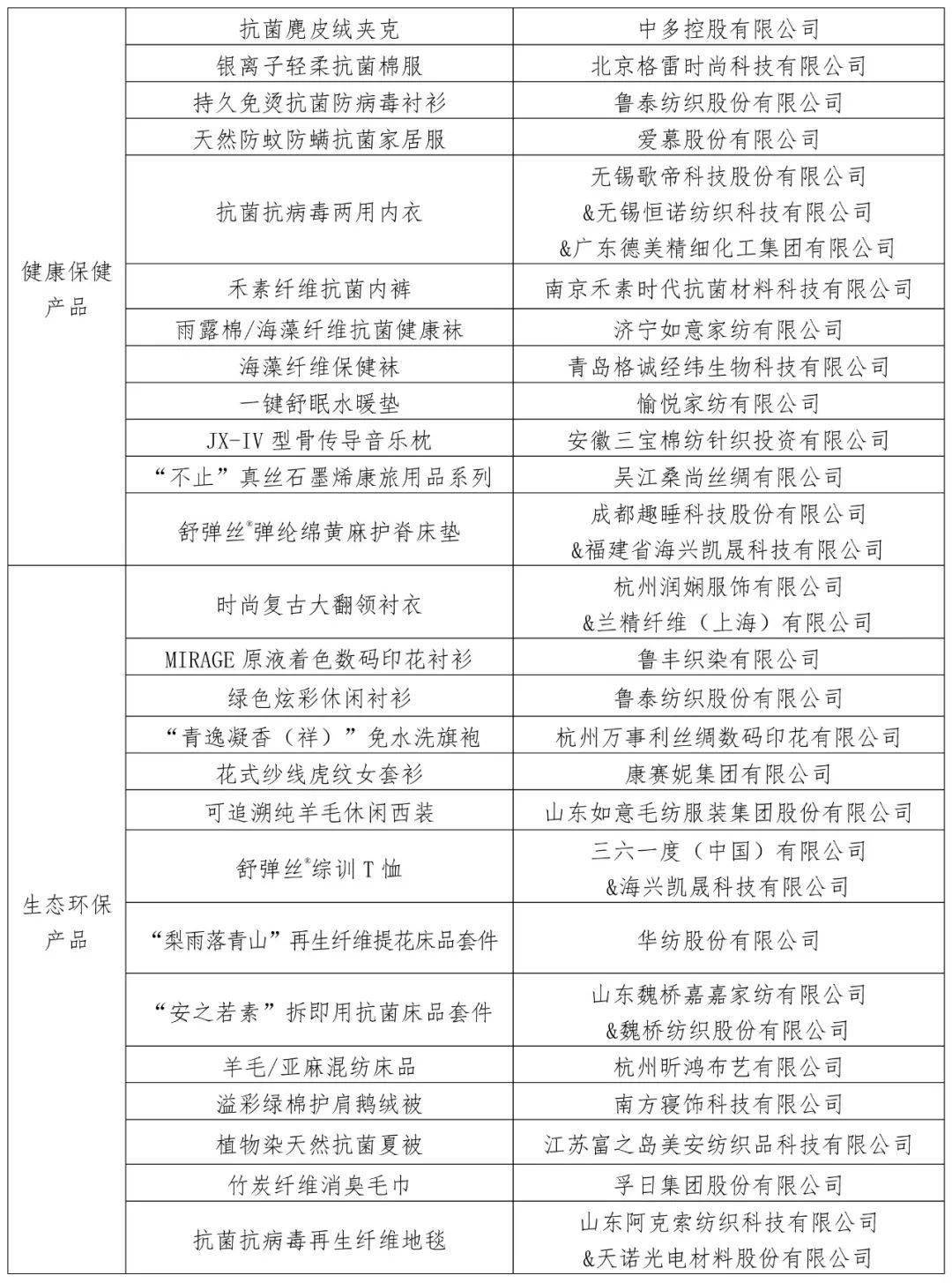
附件名单 请见下图
培育和推广2020年度十大类纺织创新产品获选产品及单位名单

1.本着“开放、协作、分享”的互联网精神,我们欢迎各方自媒体、传统媒体与机构,转载、引用染化在线的原创内容,但必须注明来源自染化在线网,否则我们将依法追究侵权责任。
2.原则上,我们同意在注明出处的前提下,各方使用染化在线的原创素材(图片、视频等)。
3.染化在线网尊重各方知识产权,保护原创作者的合法权益。如发现本站文章存在版权问题,请联系微信rhzxzjf,我们将及时核查、处理。